英国威廉公司官网
在线学习
教务在线
先进典型
办公系统
首页
威廉概况
学院简介
机构设置
专业特色
领导信箱
下载专区
党群工作
组织机构
党建园地
先进典型
教工之家
师资队伍
师资概况
名师风采
人才培养
培养目标
质量工程
实验室设置
实践教学
创新创业
学子风采
学子风采
科学研究
科研团队
科研成果
社会服务
威廉希尔
合作办学
交流学习
学团工作
通知公告
学团活动
招生就业
学子风采
班级合影
规章制度
下载专区
招生就业
招生工作
就业工作
审核评估
组织机构
政策文件
评估动态
当前位置:
首页
>>
审核评估
>>
政策文件
>> 正文
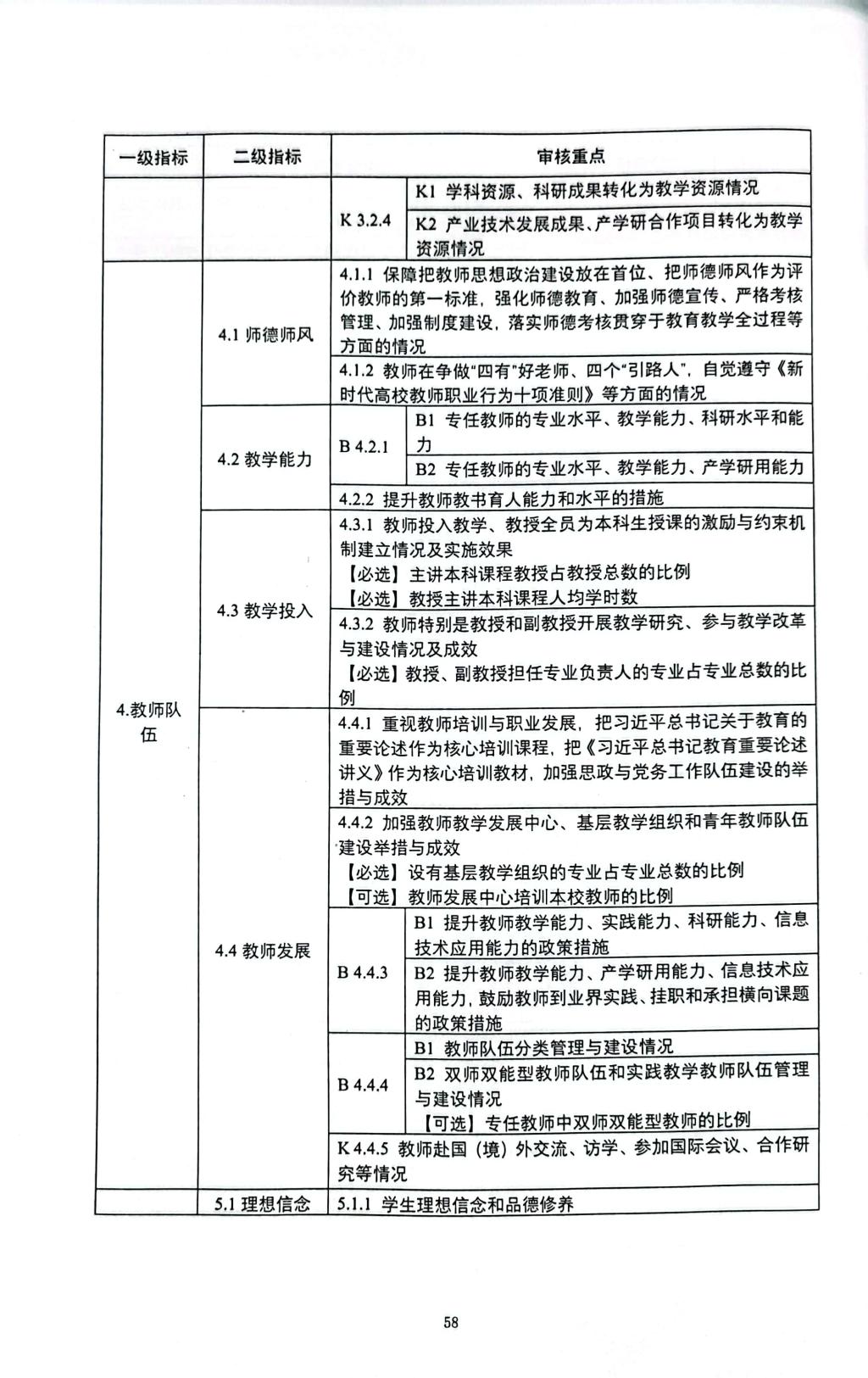
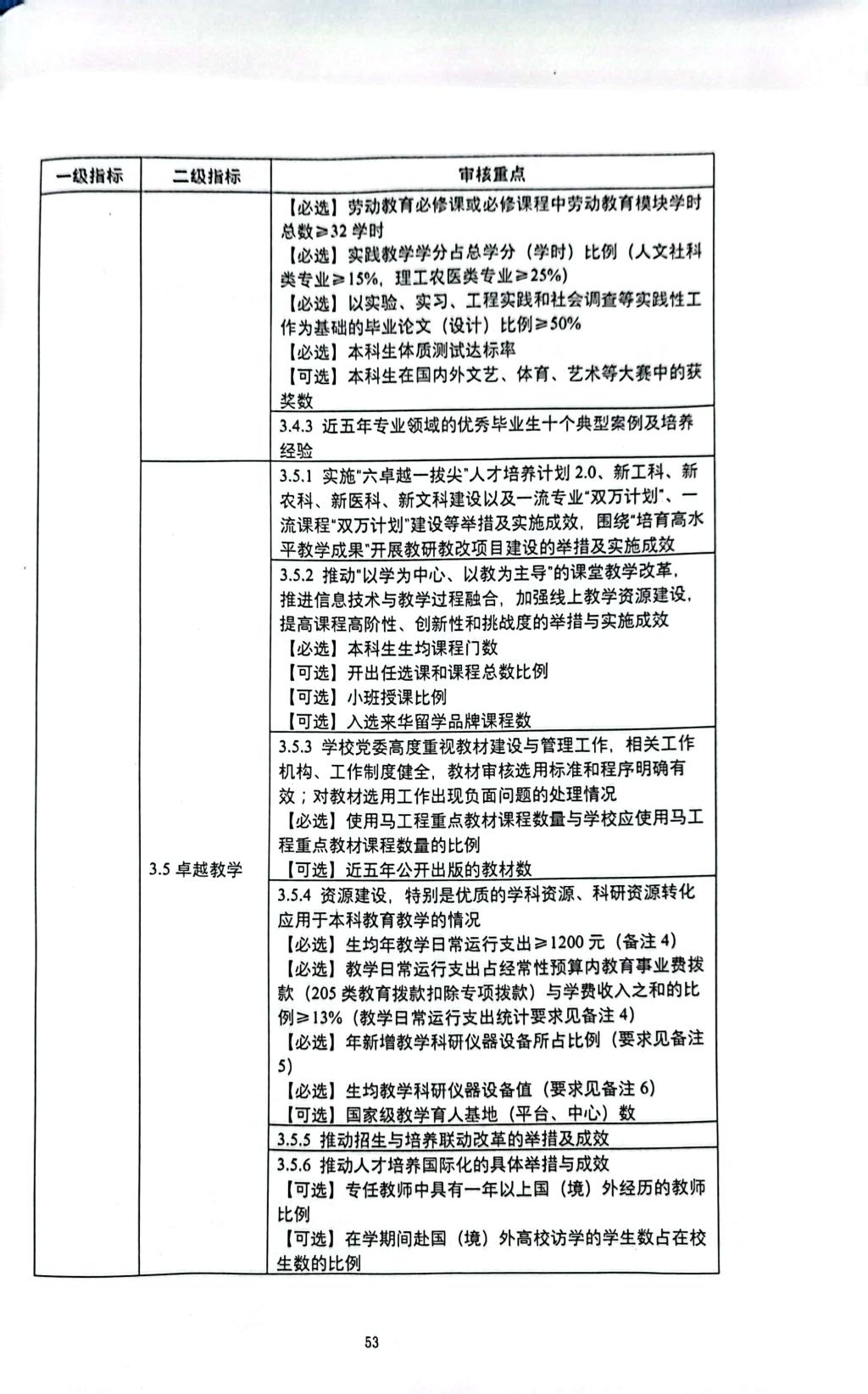
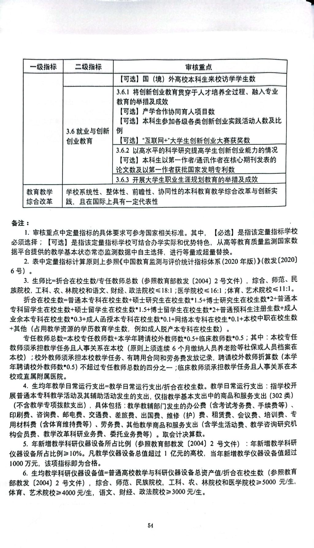
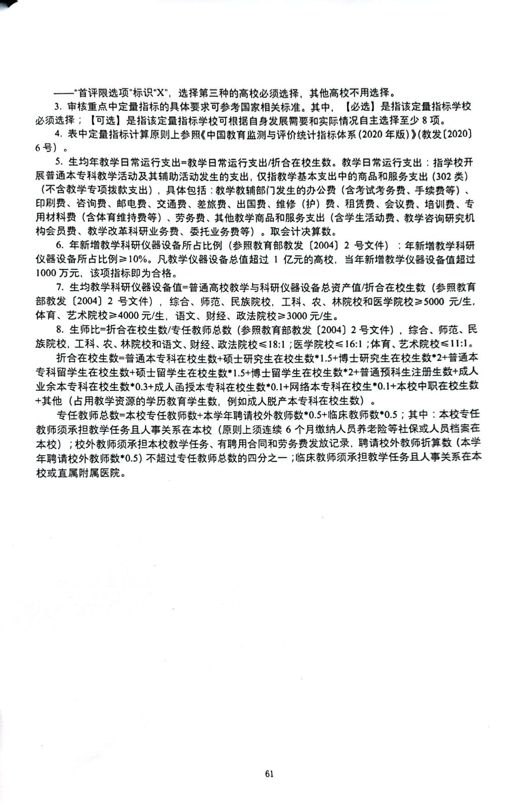
普通高等学校本科教育教学审核评估指标体系(试行)
发布者:教育部
[发表时间]:2024-03-13
[来源]:院办